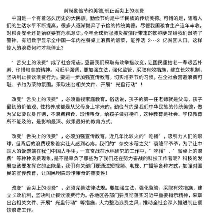
“一粥一饭当思来之不易,一饮一啄饱蘸苦辣酸甜”,粮食是农民辛勤劳作的成果,是人们追求美好生活的出发点和落脚点,不辜负每一份辛劳,不浪费每一粒粮食,厉行勤俭节约、艰苦奋斗,是中华民族重要的精神财富和鲜明旗帜。习近平总书记近日对制止餐饮浪费行为作出重要指示,他强调,要进一步加强宣传教育,切实培养节约习惯,在全社会营造浪费可耻、节约为荣的氛围。
为全面贯彻落实党中央关于建设节约型社会和开展节俭养德全民节约行动的号召,经济与管理学院予2020年7月25日晚上面向全体学生展开了主题为“崇尚勤俭节约美德,制止舌尖上的浪费”的线上班会活动,本次班会主要围绕勤俭节约和制止浪费两方面的内容,以线上开展班会的方式展开讨论、发表感想,旨在让同学们树立良好的价值观。作为大学生,应该时时注意自己的一言一行,大力发扬勤俭节约的精神,严格执行各种节约制度,努力培养自己的节约意识,大到各种经济开支,小到一粒粮食,都要树立以勤俭节约为荣、以铺张浪费为耻的观念。











saving is great harvest.(节约就是大收成)
a known waste a rich.(一人知俭一家富)
thrift is the secret of getting rich.(节俭是致富的秘诀)
frequently produce, waste to treasure.(勤能生则,俭能聚宝)
static with cultivate one's morality, waste to virtue.(静以修身,俭以养德)
勤俭节约是中华民族的传统美德,“节俭”自古以来就被尊崇为华夏民族最基本的传统生活道德准则,这充分体现出了具有上下五千年悠久历史的中华文明古国求真务实的人文精神。通过此次线上班会,向经济与管理学院全体学生进行了别开生面的勤俭节约教育,使广大学生树立勤俭节约意识,养成勤俭节约习惯,有利于推动全社会形成勤俭节约的文明风尚,让勤俭节约落到实处,践行到日常,建设资源节约型、环境友好型社会,为实现中华民族伟大复兴贡献一份力量。 供稿 :学管办