伟德(bevictor)国际官方网站 - 源自英国始于1946
欢迎访问本网站!
搜索
学校主页
首页
学院概况
学院简介
院党总支
学院领导
岗位职责
成果展示
校园风光
新闻公告
学院新闻
通知公告
专业设置
大数据与会计专业
大数据与财务管理专业
电子商务专业
现代物流管理专业
财税大数据应用专业
网络营销与直播电商专业
bevictor伟德
师资队伍
大数据与财务管理教研室
电子商务教研室
大数据与会计教研室
市场营销教研室
教学科研
科研成果
教学活动
技能大赛
虚拟仿真实训基地
实验室安全管理
学生工作
学工组织
奖助贷勤
学生管理
学子风采
招生就业
招生工作
创业就业
招聘信息
领导信箱
当前位置:
首页
>>
bevictor伟德
>> 正文
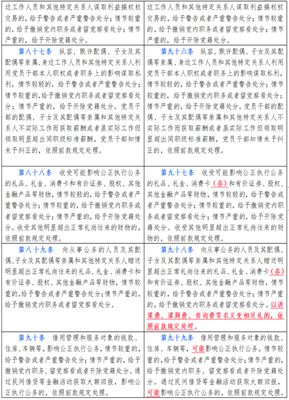
中国共产党纪律处分条例新旧对比天天学习材料十二
日期:2024-04-28 发布人: 览量:
上一篇:
中国共产党纪律处分条例新旧对比天天学习材料十三
下一篇:
中国共产党纪律处分条例新旧对比天天学习材料十一
返回首页
关闭页面
分享到
相关链接
学院官网
图书馆
智慧校园
学信网